发布日期:2026-01-11 浏览次数:0
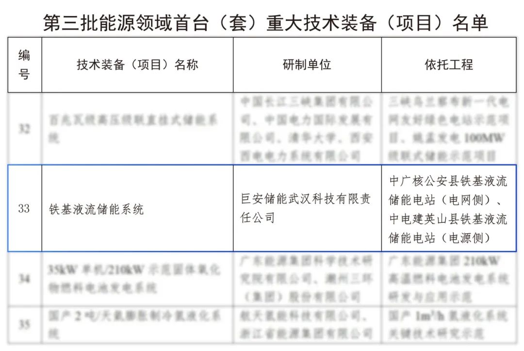
10月27日,国家能源局发布公告,巨安储能武汉科技有限责任公司自主研发的“铁基液流储能系统”技术及依托工程中广核公安县铁基液流储能电站、中电建英山县铁基液流储能电站,被正式列入《第三批能源领域首台(套)重大技术装备(项目)名单》。本批次首台(套)技术装备项目共58项,其中储能项目8项。据悉,巨安储能的“铁基液流储能系统”也是湖北省首个入选国家能源局领域首台(套)重大技术装备示范应用项目。


国家能源局公示
能源领域首台(套)重大技术装备是我国重要的科技创新项目之一,旨在通过对国内能源领域率先实现重大技术突破的关键新技术、新工艺、新材料、新装备,拥有自主知识产权、尚未批量取得市场业绩的项目进行评定和认证,以首台(套)重大技术装备示范应用,加快和持续推进能源重大技术装备创新,有效保障关键技术装备产业链供应链安全。巨安储能的“铁基液流储能系统”入选国家能源局《第三批能源领域首台(套)重大技术装备(项目)名单》,显示了国家能源局及专家们对巨安储能铁基液流储能技术和装备产业化发展的高度认可。
国家能源局在《十四五储能产业发展规划》和《新型电力系统发展蓝皮书》均将电化学储能技术列为重点发展方向。液流储能技术被业界认为是高安全、大规模长时储能技术首选技术之一。目前国内的液流储能技术呈现多元快速发展,除较为成熟的全钒电池、铁铬电池外,铁基液流电池、锌铁液流电池、锌溴液流电池等新技术亦开始崭露头角。
“铁基液流储能”是巨安储能开发的一种国际领先的全新碱性全铁液流电池技术。该技术通过创新性的铁基螯合物分子技术研发,解决了传统液流储能系统在活性材料调控方面的限制,并成功实现稳定性极高的“铁基液流电池”分子配方技术突破,通过正负极电解液、电堆、电池舱(集成系统)、BMS的全栈式系统开发,创造性地为客户提供大容量、高安全、高能效、低成本的长时储能系统解决方案,可广泛应用于电源侧、电网侧、工商业侧等多种场景。目前巨安储能通过配方和制造工艺创新、产线设备设计开发、产品中试验证已解决了系统产品制造等产业化发展关键问题,百kW级储能项目的已成功并网运行近1年,现在正在进行MW级系统验证,百MW级示范项目也在推进之中。
本次入选第三批能源领域首台(套)重大技术装备(项目)名单,标志着巨安储能的铁基液流储能技术及产品在国内得到高度认可。随着这些示范工程项目的高效有序推进,巨安储能的铁基液流技术及产品将进一步得到成熟发展,为其大规模商业应用奠定坚实基础,助力我国能源转型和绿色低碳发展,为人类“双碳”目标做出贡献。
文章来源:巨安储能
上一篇:合肥市人民政府办公室关于印发合肥市新型储能发展规划(2023-2027年)的通知
下一篇:更新中