发布日期:2026-01-12 浏览次数:0
为推动再生资源循环利用,规范锂离子电池用再生黑粉原料、再生钢铁原料的进口管理,2025年6月9日,生态环境部联合海关总署、国家发改委、工业和信息化部、商务部及市场监管总局等六部门联合发布了《关于规范锂离子电池用再生黑粉原料、再生钢铁原料进口管理有关事项的公告》(生态环境部、海关总署、国家发展改革委、工业和信息化部、商务部、市场监管总局联合公告2025年第14号),自2025年8月1日起实施,原《关于规范再生钢铁原料进口管理有关事项的公告》(2020年第78号公告)同时废止。为使行政相对人和社会各界全面了解和准确把握本次公告修订发布的重点内容,现就有关问题解读如下:
一、主要修订内容
(一)新增允许进口的再生原料-锂离子电池用再生黑粉原料。
明确符合附表要求的锂离子电池用再生黑粉原料不属于固体废物,可自由进口,共分为两个类别“含有镍或(和)钴元素的锂离子电池用再生黑粉原料”和“含有磷酸铁锂的锂离子电池用再生黑粉原料”。

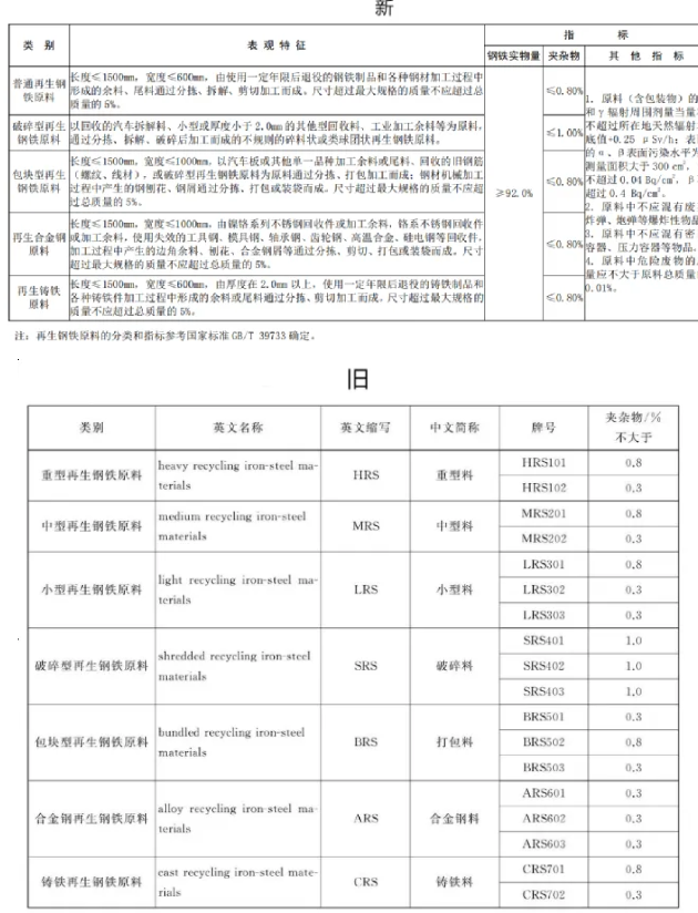
(二)修订再生钢铁原料类别、性能指标要求。
1. 将再生钢铁原料类别由原来的七类(重型再生钢铁原料、中型再生钢铁原料、小型再生钢铁原料、破碎型再生钢铁原料、包块型再生钢铁原料、合金钢再生钢铁原料、铸铁再生钢铁原料)调整为五类(普通再生钢铁原料、破碎型再生钢铁原料、包块型再生钢铁原料、再生合金钢原料、再生铸铁原料),将原来的“重型再生钢铁原料”“中型再生钢铁原料”“小型再生钢铁原料”合并为“普通再生钢铁原料”。
2.性能指标新增钢铁实物量要求,明确所有类别的再生钢铁原料的钢铁实物量不小于92%。
3. 夹杂物的要求指标也有所调整,由之前的不同牌号对应不同的夹杂物指标,更改为同一类别统一的夹杂物限量要求。


(三)明确锂离子电池用再生黑粉原料和再生钢铁原料的商品编号。
锂离子电池用再生黑粉原料的海关商品编号为3824999996;
再生钢铁原料的海关商品编号为7204100010、7204210010、7204290010、7204410010、7204490030。
(四)明确锂离子电池用再生黑粉原料、再生钢铁原料的性能指标要求。
1. 本次公告修订以附表的形式明确再生钢铁原料、锂离子电池用再生黑粉原料的性能指标要求,明确符合附表要求的再生钢铁原料、锂离子电池用再生黑粉不属于固体废物,可自由进口。
2. 海关发现进口锂离子电池用再生黑粉原料、再生钢铁原料疑似固体废物的,可以委托专业机构开展属性鉴别,并根据鉴别结论依法管理。
(五)明确锂离子电池用再生黑粉原料、再生钢铁原料的装运、申报要求及海关检验方式。
1. 进口再生黑粉原料不能与其他种类的再生原料混装,不允许散装,不同类别的再生黑粉原料应分类放置;报关时同一报关单下不允许申报不同种类的再生原料。
进口再生钢铁原料不能与其他种类的再生原料混装,当不同类别的再生钢铁原料有独立包装或采取物理分隔措施,或在卸货时可以区分为不同类别的再生钢铁原料进行分类卸货,可以混装,但应分类放置;报关时同一报关单下不允许申报不同种类的再生原料,同一报关单下可以申报不同类别的再生钢铁原料。
2. 此次公告修订明确锂离子电池用再生黑粉原料的检验按照海关行业技术规范进行检验,确定是否符合附表指标要求;除放射性污染检验应符合海关专门检验要求外,再生钢铁原料的检验首先采用感官检验,当不能确定是否符合附表指标要求时按照海关行业技术规范进行检验。
二、热点问题解答
问题1:企业进口的再生黑粉原料再生钢铁原料需要符合国标要求吗?
本公告以附表的形式明确再生黑粉原料、再生钢铁原料的性能指标要求,企业进口的再生金属原料如满足公告附表的要求即可进口,国标中未列入附表的指标项目买卖方可在贸易过程中自行约定。
问题2:有独立包装的再生黑粉原料和再生钢铁原料可以在同一集装箱内进口、在同一报关单下申报吗?
不可以,再生黑粉原料、再生钢铁原料均不能与其他种类的再生原料混装,报关时同一报关单下不允许申报不同种类的再生原料。
问题3:再生黑粉原料、再生钢铁原料在什么情况下会被退运?如果鉴别为固体废物会怎么样?
海关发现进口锂离子电池用再生黑粉原料、再生钢铁原料不符合公告要求的,需实施退运处理。如疑似固体废物的,海关可以委托专业机构开展属性鉴别,鉴别为固体废物的依法按固体废物有关规定处置。因此,企业在进口时一定要严把质量安全关,强化源头管理,在货物发运前督促发货商关注原料是否符合公告要求,避免出现进口原料性能指标达不到公告要求,甚至被判定为固体废物的情况,造成不必要的经济损失。(供稿单位: 商检司、宁波海关、广州海关)
(本文来源:海关总署)
免责声明:
1.本网站所发表内容均会注明来源,版权归原出处所有(无法查证版权的或未注明出处的均来源于网络搜集)。转载内容(视频、音频、文章等)只以信息传播为目的,仅供参考,不代表本平台认同其观点和立场。如涉及版权/内容真实问题,请与本公众号联系,我们将在第一时间删除内容。
2.本号注明原创的文章中涉及公司和行业均为作者个人观点或AI搜索,不作为投资依据,欢迎业内外人士理性讨论。
3.本号文章中部分图片均为网络搜索,如有侵权,请联系删。