• 储能时代 电动未来
  • 储能与电池科技撮合服务平台
  • 新型 智慧 绿色 低碳
点击搜索
关注我们
,欢迎光临 绿色智慧储能平台!我们的网址是:cgses.org.cn
未登录

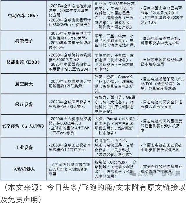
一天吃透一条产业链:新能源电池

发布日期:2026-01-12 浏览次数:0

一天吃透一条产业链:新能源电池一天吃透一条产业链:新能源电池一天吃透一条产业链:新能源电池一天吃透一条产业链:新能源电池一天吃透一条产业链:新能源电池一天吃透一条产业链:新能源电池一天吃透一条产业链:新能源电池一天吃透一条产业链:新能源电池一天吃透一条产业链:新能源电池一天吃透一条产业链:新能源电池一天吃透一条产业链:新能源电池一天吃透一条产业链:新能源电池


免责声明

1.本平台所发表内容均会注明来源,版权归原出处所有(无法查证版权的或未注明出处的均来源于网络搜集)。转载内容(视频、音频、文章等)只以信息传播为目的,仅供参考,不代表本平台认同其观点和立场。如涉及版权/内容真实问题,请与本平台联系,我们将在第一时间删除内容。

2.本号注明原创的文章中涉及公司和行业均为作者个人观点或AI搜索,不作为投资依据,欢迎业内外人士理性讨论。

3.本号文章中部分图片均为网络搜索,如有侵权,请联系删。